With accelerating urbanisation that we are going through in India, the responsibility of ensuring Public Safety for all is becoming more and more challenging. This is particularly true of Fire Safety as recent unfortunate incidents in Mumbai and elsewhere have shown. The need for a comprehensive review and forward planning of Fire and Emergency Preparedness is hence an absolute must.
This approach is the outcome of 15 year work on a Unified Threat Management and Contingency Plan (UTMCP). Also knowing that it will be quite a while before incidents, especially fire, are completely prevented, the goal is to reduce the vulnerability by monitoring violations in real time. BNA’s effort has been to identify the significant gaps that exist, look at the needs of urban planning, consider the factors that will continue to be challenges and develop a framework that has a high level of granularity.
The key features are :
It a collaborative approach between the various key stakeholders - the Government, the building owners / occupiers, the Fire Brigade/ Police/Ambulance providers, the city administration, the industry and the civic organisations. The adoption of technology as a key enabler is expected to be a ‘force multiplier’.
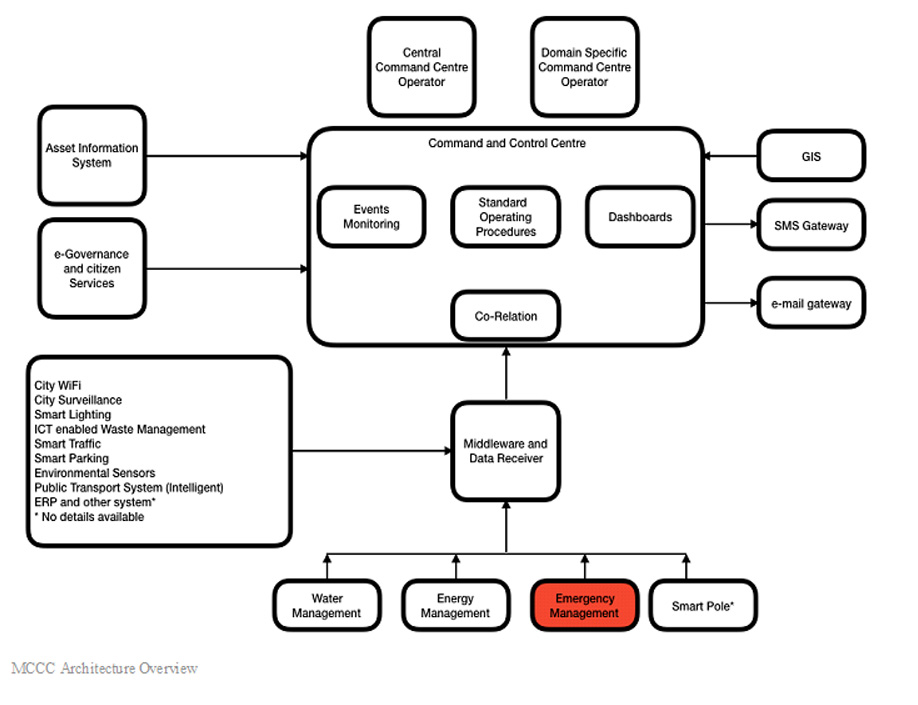
Componets Of SafeMode
EvacBot - The physical hardware on premise
LifeWire - The area wide network, integrating all operations of the
first responders; fire, crime, medical and also insurance. Also
integrating the IT assets in the framework.
MCCC - Master Command and Control Centre
Response to a building incident typically commences with an
emergency call. Dispatch provides first responders with the type
and location of the incident and determines order of dispatch.
For the fire service, water hose locations may be indicated on the
building map, while the extent of the building information on the
map depends on the type and use of the building. For commercial
buildings or apartment houses, the map may include an outline of
the building and the location of the standpipe/sprinkler connection
and door/garage entrances. For newer buildings, the location of
the annunciator panel and fire control room is sometimes available.
Additional information about the structure may be available in
digital format carried in the responding apparatus. These pre-plans
may contain interior floor plans, locations of stairwell risers, the
location of utility shutoffs, known hazards, etc.
EvacBot’s primary role will be to supply first responders with realtime information about the building and incident prior to arrival. Fire departments are moving toward using electronic pre-emergency plans (e-plans) for buildings that can be accessed from computer terminals in the apparatus. LifeWire, co-ordinates with various agencies (Fire, Police, Medical) to ensure instant response, by also co-ordinating the traffic signals to give emergency vehicles a clear and priority path. LifeWire also, with sensor integration and video analysis, will ensure that there are no structural deviations from the approved plan. This, unique, nearconstant monitoring will ensure emergency readiness.
Objectives
Improve all-hazards incident response and recovery by creating the ability to securely share information



